
10月30日,南沙区交通运输局支持的大岗镇区域公共交通服务迎来里程碑式突破。“大岗公交总站至南沙中心医院定制公交专线”(以下简称“公交专线”)发车仪式在大岗公交总站举行。作为南沙区内运营的首条高峰公交定制专线,线路不仅填补了区域定制公交的空白,更让大岗镇与南沙中心城区通勤时间大幅缩短。

南沙区交通运输局、大岗镇、广州巴士集团南沙巴士有限公司相关负责人及百余名各村居代表齐聚现场,共同见证这一惠及民生的“发车时刻”。
“这条专线是‘民生线’,更是‘发展线’!”仪式上,大岗镇相关负责人表示,公交专线的开通,既精准回应了大岗镇居民最迫切的出行需求——无论是前往南沙中心医院就医,还是到星河COCOPARK、南沙万达广场购物消费,都能实现“快速直达”;更串联起两地的文旅资源,市民可乘专线直达“多彩高新沙”(高新沙岛)体验田园风情,也能便捷前往十八罗汉山登高赏景,为南沙中心城区居民走进大岗、感受大岗特色打开新窗口。

线路揭牌后,三辆崭新的公交专线车辆缓缓驶出总站,与会嘉宾群众共同登上专线车辆,免费试乘体验这趟“民生专线”。“听说今天专线正式开通,我特意一大早过来体验!”家住大岗镇豪岗社区的李阿姨坐在座位上难掩兴奋道,“以前去南沙中心逛街,坐公交要转车,单程就要1.5个小时,现在有了专线,40多分钟就能到,太方便了!”

公交专线顺利开通,背后是大岗镇破解民生痛点的努力。据了解,大岗镇目前暂无轨道交通覆盖,居民出行依赖公交系统。虽近年来新增了南46路和南56路等公交线路,公交覆盖区域增加,但“远距离通勤耗时久”仍是突出难题。据悉,此前从大岗公交总站到南沙万达广场,公交通勤需耗时约1.5个小时,让不少居民“望路却步”。
“群众的需求,就是我们工作的方向。”大岗镇政府相关负责人介绍,为破解这一民生痛点,大岗镇政府城乡建设办公室深入各村居、企业调研出行需求,收集群众出行建议;同时主动对接广州巴士集团南沙巴士有限公司,反复优化线路走向、停靠站点与运营方案,并多次论证可行性。在南沙区交通运输局的大力支持下,这条凝聚多方努力的定制“公交专线”成功落地。

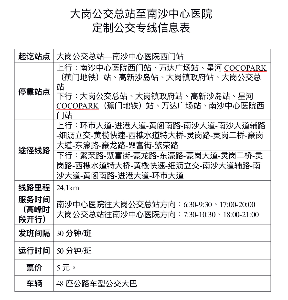
如今,这条全长24.1公里的公交专线,交出了一份亮眼的“民生答卷”——
线路从大岗公交总站出发,途经“多彩高新沙”(高新沙岛)、南沙区政府、星河COCOPARK、南沙万达广场等核心站点,最终直达南沙中心医院,全程通行时间仅需约50分钟。其中,大岗公交总站至南沙万达广场的通勤时间,从原来的1.5个小时压缩至约45分钟,效率提升近一倍,有效破解了大岗镇中心与南沙中心城区往返“耗时久、接驳难”的出行困境。

“以后周末可以带孩子坐专线去‘多彩高新沙’摘水果,再去南沙万达吃美食,太方便了!”试乘结束后,市民张女士立刻拿出手机,把专线开通的消息分享到家庭群,专线不仅缩短了空间距离,更拉近了“生活期待”与“现实体验”的距离。
展望未来,大岗镇将继续以更加务实的行动,把保障和改善民生作为出发点和落脚点,不断深化湾区区域间的合作交流,让民生保障更有温度,让区域发展更有速度,携手共创大岗镇宜居宜业宜游的美好明天。

撰文:吴冠霖 梁诗婷
通讯员 大岗镇宣

配资操盘十大技巧提示:文章来自网络,不代表本站观点。